保被保险人发生保险事故后,被保险人、投保人、受益人或其他知情人应及时将该事故的情况通知保险公司。报案时应告知以下事项:报案人姓名、电话及与被保险人的关系;被保险人姓名、被保险人身份证号、保险单号码、保险险种;出险性质、日期、地点及现状。报案方式包括上门报案、电话报案和在线报案。

1.上门报案:到我司各网点的客户服务柜面办理理赔报案;

2.电话报案:全国客户服务热线95500 24小时为您提供热诚的服务;

3.在线报案:通过太平洋保险网进行在线报案。 在线报案

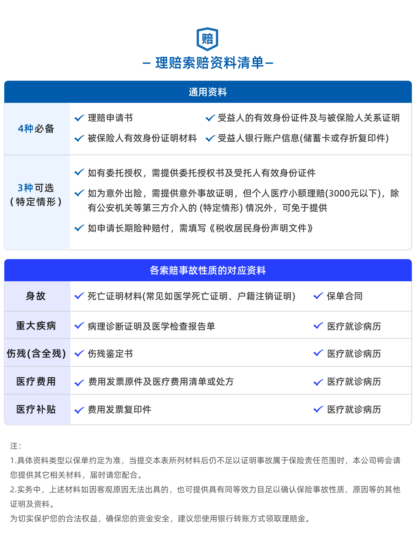
理赔单证

1. 我应该选择哪些医院就诊?
为了您的疾病能得到最佳的诊治,同时也为了保障您应得的保险利益,您需要前往本公司条款约定的定点医院进行诊治。如果您因特殊原因不能就诊于定点医院,需要及时通知我司,并得到我司理赔部门的同意。否则将有可能给您的索赔带来不便和损失。
2. 我应该在什么时候报案?
由于保险公司做出理赔决定前,需要对保险事故进行核实,为了维护您的利益,当被保险人发生疾病、伤亡等保险事故时,应当尽快通知保险公司(一般在10日内)。
根据新《保险法》第二十一条的规定:投保人、被保险人或者受益人知道保险事故发生后,应当及时通知保险人。故意或者因重大过失未及时通知,致使保险事故的性质、原因、损失程度等难以确定的,保险人对无法确定的部分,不承担赔偿或者给付保险金的责任,但保险人通过其他途径已经及时知道或者应当及时知道保险事故发生的除外。
因此未及时报案可能导致您的利益受损。报案很方便,您可以直接拨打我司全国客户服务电话95500,报案后还可以享受到我司提供的慰问指导等服务,充分保护您自身的权益。
3. 我的理赔申请,保险公司为什么不赔?
投保人购买寿险主要是为了能在出险后获得经济补偿,但是也有一些投保人在出险后遭到拒赔的情况,究其根源,主要 有如下几种原因:
一、未履行按期交纳保险费的义务,在分期交纳保险费的人身保险合同中,投保人交纳第一期保险费之后保险合同开始生效,此后投保人必须按期交纳保险费,若超过宽限期之后投保人仍未交纳保险费又无保费自动垫交的,保险合同效力中止,在效力中止期间发生的保险事故,保险人可以拒赔。
二、未履行如实告知义务。
三、事故不属于保险责任范围之内。
四、事故属于除外责任的,除外责任详见保险条款。
五、所签寿险合同为无效合同。
六、保险事故发生在免责期。
七、缺少必要的索赔单证、材料。
以上是寿险拒赔最常见的几种原因,通过了解,我们可以更 好地维护自己的权益,也可以避免一些不必要的误会和纠纷。

2010年重大赔付

  • 2010年4月,我司被保险人王某突发疾病,经医院抢救无效身故,苏州分公司支付保险金247万余元。
  • 2010年5月,我司被保险人赵某因车祸身故,无锡分公司迅速给付保险金108万余元。
  • 2010年6月,我司被保险人李某因交通事故身故,陕西分公司迅速给付保险金150万元。
  • 2010年6月,我司被保险人夏某因脑出血身故,山东分公司及时支付保险金118万余元。
  • 2010年8月,"伊春空难"我司共计赔付保险金120余万元。
  • 2010年8月,我司被保险人在高速泰安段发生交通事故身故,浙江分公司核实情况后迅速赔付保险金150万元。
  • 2010年9月,我司被保险人杨某意外坠崖身故,湖北分公司核实情况后及时支付保险金500万元。
  • 2010年9月,宜昌某煤矿发生矿难,我司合计赔付保险金120万元。
  • 2010年11月,我司被保险人刘某、连某被绑架并杀害,河北分公司接到理赔申请后,及时向受益人支付保险金合计374万余元。
  • 2010年12月,我司被保险人扈某突发疾病,经治疗无效后身故,江苏分公司支付保险金194万余元。

2009年重大赔付

  • 1月,中国上海一赴美旅游团,于1月30日在美国发生重大车祸事件,太平洋寿险向车祸遇难和受伤的被保险人及家属共给付保险金198万余元。
  • 4月8日,被保险人查某在河南省某医院抢救无效身故,太平洋寿险给付其受益人身故保险金172万余元。
  • 5月5日,被保险人陈某因车祸身故,太平洋寿险给付其受益人意外身故保险金100万元。
  • 8月7日,太平洋寿险给付因车祸溺水死亡的邓某的受益人意外身故保险金141万元。
  • 8月24日,被保险人刘某因胸腺癌在七台河市人民医院死亡,太平洋寿险给付其受益人身故保险金100万元。
  • 12月21日,被保险人成某因胸腺癌死亡,太平洋寿险向受益人给付身故保险金105万余元。

2008年重大赔付

  • 2008年1月底,我国很多地区发生雨雪等灾害性天气,太平洋寿险向受灾遇难和受伤的被保险人及家属共给付保险金367万余元。
  • 2007年9月30日,安徽省发生特大交通事故,造成大客车上9人死亡货车上2人死亡及两车严重损坏,太平洋寿险2008年4月8 日共给付意外身故保险金139万余元。
  • 2008年5月12日,我国发生特大四川汶川地震灾害,截止2008年12月31日太平洋寿险向事故中遇难和受伤的东汽集团客户和受益人给付保险金5000万余元。这是迄今为止中国寿险业界单笔赔付金额最高的保险赔案。
  • 2008年11月,被保险人高某7月16日因高坠身故,生前因贷款在我司购买保险,太平洋寿险给付发放贷款的金融机构100万元。
  • 2008年6月12日,太平洋寿险给付因被保险人于某在工厂车间火灾导致意外身故保险金100万元。
  • 2008年8月14日,太平洋寿险向受益人给付被保险人蒋某因车祸死亡的意外身故保险金100万元。